Kit Detector de Metales

Proyecto Electrónico DIY - Manual Completo

🛒 Comprar Kit
Kit Detector de Metales DIY

¿Qué es un Detector de Metales?

Un detector de metales es un dispositivo electrónico que detecta la presencia de objetos metálicos cercanos mediante campos electromagnéticos. Este kit DIY te permite construir tu propio detector funcional y aprender sobre electrónica práctica.
Características principales:
  • Montaje sencillo: Diseño optimizado para principiantes
  • Alta sensibilidad: Detecta objetos metálicos pequeños
  • Compacto: Dimensiones 14.9 x 2.2 cm, fácil de transportar
  • Bajo consumo: Funciona con batería CR2032 de 3-5V DC
  • Versátil: Ideal para entretenimiento, seguridad y aprendizaje
Aplicaciones prácticas:
  • 🎮 Entretenimiento y juegos de búsqueda de tesoros
  • 🔒 Inspección de seguridad básica
  • 🔍 Búsqueda de objetos metálicos perdidos
  • 📚 Aprendizaje de electrónica y soldadura
  • 🚗 Detección de vehículos en estacionamientos
  • 🏢 Control de acceso y sensores de posición
Kit Detector de Metales

Lista de Componentes

Tu kit incluye todos los componentes necesarios para construir un detector de metales funcional. Revisa que tengas todos los elementos antes de comenzar:
Componente Cantidad
Placa PCB con bobina integrada1
Zumbador de 3V1
Condensador electrolítico 100UF 25V1
Condensador cerámico 1042
Condensador de poliéster 2222
Resistencia 220K 0.25W1
Resistencia 2.2K 0.25W1
Potenciómetro azul y blanco 100Ω1
Transistor 90181
Transistor 90151
Transistor 90121
Interruptor deslizante ON/OFF1
Soporte para batería CR2032 (batería no incluida)1

⚠️ Importante - No Incluido

Batería CR2032: No incluida en el kit. Debes adquirir una batería CR2032 de 3V para el funcionamiento del detector. Es una batería tipo moneda común y económica disponible en cualquier tienda de electrónica.

💡 Especificaciones Técnicas

  • Voltaje de alimentación: DC 3-5V
  • Batería requerida: CR2032 (no incluida)
  • Dimensiones: 14.9 x 2.2 cm
  • Nivel de dificultad: Principiante/Intermedio
  • Tiempo estimado de armado: 1-2 horas

Proceso de Ensamblaje

¡Sigue el video tutorial! El video de demostración en la parte superior de esta página muestra todo el proceso de soldadura paso a paso. Este kit es perfecto para practicar tus habilidades de soldadura.

💡 Consejos para el Ensamblaje

  • Ve el video completo antes de comenzar la soldadura
  • Prepara tu soldador y espera que alcance temperatura
  • Usa estaño de buena calidad (60/40 o 63/37)
  • Suelda primero los componentes más pequeños (resistencias)
  • Verifica la polaridad de los condensadores electrolíticos
  • Los transistores tienen orientación específica - revisa el diagrama
  • Suelda el potenciómetro con cuidado para ajuste posterior
  • Deja el soporte de batería para el final

💡 Orden de Soldadura Recomendado

  • 1. Resistencias (220K y 2.2K)
  • 2. Condensadores cerámicos (104)
  • 3. Condensadores de poliéster (222)
  • 4. Transistores (9018, 9015, 9012) - ¡Cuidado con la orientación!
  • 5. Condensador electrolítico (respeta polaridad +/-)
  • 6. Potenciómetro de 100Ω
  • 7. Zumbador de 3V
  • 8. Interruptor de palanca
  • 9. Soporte de batería CR2032

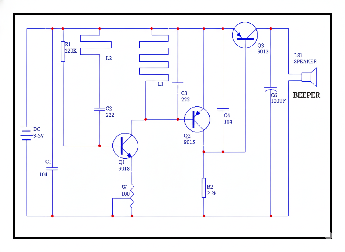
Diagrama de Ensamblaje

Diagrama del circuito del Kit Detector de Metales mostrando componentes y conexiones

Uso y Calibración

Una vez armado el detector, sigue estos pasos para calibrarlo y usarlo correctamente:

💡 Primera Prueba y Calibración

  • Inserta la batería CR2032 en el soporte (respeta la polaridad)
  • Enciende el interruptor de palanca
  • Aleja el detector de cualquier objeto metálico
  • Ajusta el potenciómetro hasta que el zumbador deje de sonar
  • Acerca lentamente un objeto metálico (moneda, llave, etc.)
  • El zumbador debe activarse al detectar el metal
  • Si es muy sensible o poco sensible, reajusta el potenciómetro

💡 Consejos de Uso

  • Sensibilidad: Ajusta según el tamaño de objetos a detectar
  • Distancia: Objetos más grandes se detectan a mayor distancia
  • Calibración: Recalibra si cambias de ambiente o batería
  • Batería: Reemplaza cuando la detección sea errática
  • Interferencias: Evita campos electromagnéticos fuertes

⚠️ Precauciones

  • No uses cerca de equipos médicos (marcapasos, etc.)
  • Es un proyecto educativo, no para uso de seguridad profesional
  • Apaga el detector cuando no lo uses para ahorrar batería
  • No expongas a humedad o agua
  • Supervisa a menores durante el armado y uso
Ejemplos de Aplicación:

🚗 Ejemplo 1: Detección de Vehículos

Para detectar automóviles en una carretera, puedes enterrar una bobina de 1 metro de diámetro a 5-10 cm de profundidad. El detector activará cuando un vehículo pase sobre la bobina, útil para estadísticas de tráfico o control de estacionamientos.

🏢 Ejemplo 2: Sensor de Elevadores

Instalando un detector de metales en cada piso, se puede determinar con precisión si el elevador ha llegado a la posición correcta sin contacto mecánico, más confiable que interruptores mecánicos o sensores ópticos que acumulan polvo.

🛒 Comprar en MercadoLibre